Продукт Обзор
AC1571 - это тактовый генератор на базе PLL для базовых станций 5G. В этом чипе используется технология полностью цифровой фазовой автоподстройки частоты (PLL), обеспечивающая оптимальную работу на высоких частотах с низким уровнем фазовых шумов, а также низкое энергопотребление и высокое PSRR.
Типичные области применения:
Беспроводные базовые станции
Линейные платы, коммутаторы и маршрутизаторы Ethernet
Интерфейсы SCSI, SATA и PCI-Express
Генератор тактовых импульсов с низким уровнем джиттера и фазового шума
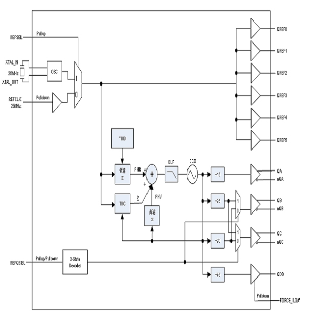
Технический Показатели

| Основные характеристики | |
| 7 несимметричных LVCMOS-выходов, выходное сопротивление 30 Ом | 6 несимметричных LVCMOS-выходов, частота 25 МГц |
| 1 несимметричный LVCMOS-выход с тактовым сигналом процессора 33,33 МГц | |
| 3 пары LVPECL-выходов | 1 пара дифференциальных LVPECL-выходов с выходной частотой 156,25 МГц |
| 2 пары дифференциальных выходов LVPECL с возможностью выбора выходных частот 100 МГц и 125 МГц | |
| Выбор внешнего кристалла или несимметричного источника входного сигнала | |
| Интерфейс кварцевого генератора для кристалла с частотой 25 МГц | |
| Частота ГУН | 2,5 ГГц |
| Среднеквадратичное фазовое колебание на частоте 125 МГц при использовании кристалла с частотой 25 МГц (12 кГц-20 МГц) | 0,188пс (типичное значение) |
| Подавление помех от источника питания (PSNR) | - 70 дБ |
| подача напряжения | 3,3 В |
| Рабочая температура окружающей среды | От -40°C до 85°C |
| 40-контактный разъем VFQFN в корпусе | 6,0×6,0×0,85 мм |
Связанный Новостные
Как увеличить срок службы кристаллического генератора с температурной компенсацией?
I. Обзор Кристаллический генератор с температурной компенсацией (TCXO – Temperature Compensated Crystal Oscillator) является распространенным электронным комп
учить больше +Компания Zhejiang Saisi Electronic Technology Co., Ltd. организовала ежегодное мероприятие по командному развитию сотрудников. Сотрудники Saisi из Цзясина, Пеки
учить больше +[Краткое сообщение]Система Saisi получила признание от Центра технологий предприятий города Цзясин.
В 2023 году, после предварительной оценки, Центр технологий предприятия Zhejiang Saisi был признан Центром технологий предприятий города Цзя
учить больше +Применение сервера времени NTP в сфере интеллектуального производства
В условиях развития современной промышленности 4.0 и интеллектуального производства предприятия предъявляют всё более высокие тр
учить больше +Основные характеристики кристаллического генератора TCXO
Кристаллический осциллятор типа TCXO (Temperature Compensated Crystal Oscillator) обладает способностью к автоматической коррекции частоты в зависимости от те
учить больше +Научно-фантастические представления о «времени» в кино и телевидении никогда не прекращались; внимание к синхронизации времени ра
учить больше +Важная роль часов в системах видеонаблюдения
В современную эпоху цифровизации и информатизации системы видеонаблюдения присутствуют повсюду — они словно «глаза» города, пост
учить больше +Что такое кристаллический генератор? Основные сведения
В каждой системе на основе микросхемы для работы с отдельными устройствами присутствует компонент под названием кристаллически
учить больше +На 26-й Китайской международной выставке оптико-электронных технологий (CIOE 2025) решение компании Saisi по синхронизации голосовых сигнал
учить больше +электронная почта
позвони мне
+86 152 6830 7576
Добавь.
№ 1376, дорога Шуньцзе, район Наньху, город Цзясин, провинция Чжэцзян
